This thread has been locked.

If you have a related question, please click the "Ask a related question" button in the top right corner. The newly created question will be automatically linked to this question.

DRV8302: Suddenly fault condition

Part Number: DRV8302
Other Parts Discussed in Thread: BOOSTXL-DRV8301

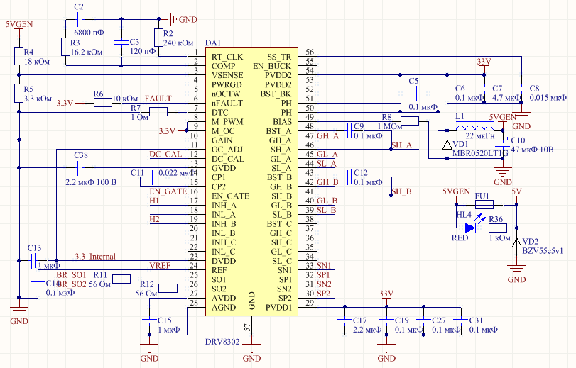
Hello! I am working with DRV8302 and sometimes i have a little trouble. IC goes fault mode (nFAULT pin is low) and reset sequense of EN-Gate (high > low > high for about 10 or 20 us) cant make a reset of IC. I must note that a im using DRV8302 in DC mode (not BLDC) and one half-bridje is free, so i suppose it to be a reason of my trouble. So i have two questions, what exact sequense of EN-Gate can reset IC while Fault condition presents and what possible reasons of PVDD and GVDD underoltage or overvoltage faults. Osciloscope nothing shows me about power deviations. Also i attached the part of my schematic and board file. Thanks!!!

  • Hi Alek,

    What is the sequence that created the fault?
    Did the fault occur immediately after a specific step?

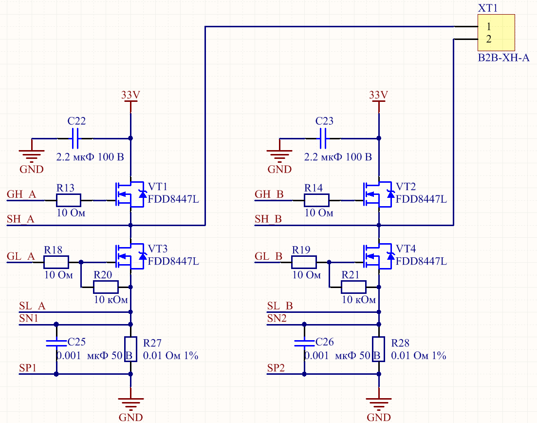
    Can you provide the schematic of the FETs and the load?
  • Thanks for replying!! The main problem is that i dont know when it happens. I have a rather big quantity of devices with this IC (about 200 pcs) and fault happens two-three times per day. To tell the truth if i find out how to reset IC by toggling EN-Gate, it will doesnt matter the reason of fault to me. Also i attached you the part of schematic with FETs.

  • Hi Alek,

    Please refer to section 7.4.1 of the datasheet. Using a reset pulse between 10us and 20us can create a condition that causes the device to become unresponsive.
  • I tried various times for reset pulses (high > low > high) from 5 us to 100 us. Is that correct timing range? Is it possible that EN_gate pin can toggling randomly (and generate bad reset pulse) before pin configuration on MCU? I have read that in this case RC-filter on pin can help, but i dont believe that toggling can be a reason of problem.
  • Hello Rick, We still need you help. Recently i have added delay while statring controling DRV8302 (delay between EN_gate is HIGH and send PWM signal to IC, according to the first attached pic.) Also, we increase GVDD cap up to 4,7 uF (according to the vedder.se/.../viewtopic.php. As a result we decrease the frequency of problem happening, but sometimes problem still excists. We made a desicion that we have a GVDD overvoltage fault (according to the 7.4.1 of datasheet this fault is not "resetable")  voltage on GVDD during Fault state is about 200 mV. We are going to buy a rather big quantity of these IC's (about 2500) and we already have about 900 this IC based devices "on hands", so it is very big problem for us. Thanks!  P.S. We can send you a full PCB project of our device if necessary.

  • Hi Alek,

    Would you please provide the part numbers of the CP1/CP2 capacitor and the GVDD capacitor?
  • Alek can you give some feedback? I am also interested in topic - on datasheet schematic there is nothing special written about CP1/CP2 0.22uF ceramic cap... But for BOOSTXL-DRV8301 I see C1608X7R1H223K from TDK is used...