This thread has been locked.

If you have a related question, please click the "Ask a related question" button in the top right corner. The newly created question will be automatically linked to this question.

DRV8704: Detection of Constant Current Mode

Part Number: DRV8704

Hi,

I use the DRV8704 H-Bridge Driver and some Mosfets to drive 24V DC Motors.

The IC is configurated to force Slow Decay mode on an overcurrent event.

This worked quiet well to limit the current. No I asked myself how I can detect this overcurrent event.

To detect if the H-Bridge Driver enter Constant Current Mode I came up with this Idea:

                                                

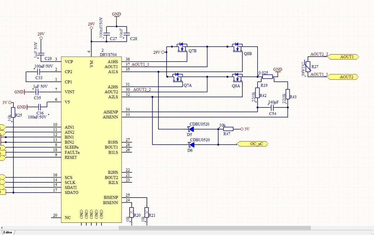
Both low side gate driver Pins (A1LS/A2LS) are Connected to an Diode-AND.

The output of the Diode AND is Connected to the uC.

If the DRV enter the CC mode A1LS and A2LS get both high and I can detect the event.

In normal operation A1LS is driven by the PWM and A2LS is Low. In this case the Diode AND theoretically supplies a current to A2LS, this also will happen when the motor is breaking.  

Is there an chance does the DRV get damaged by an current to A2LS/A1LS ?

I think A1LS/A2LS are probably push pull outputs and here is no problem, but there is no evidence in the Datasheet for that.

Did you see any problems with this detection circuit or can I design it into my product?

  • Hi Simon,

    Your circuit should work, but there is one concern.

    The low side FETs could be on when the DRV8704 is in sleep mode, depending on the voltage passed to the AxLS gates.

    We have suggested another circuit that should also work. The circuit is shown in www.ti.com/.../slva858.pdf

    The concept is similar. The output pair is monitored to detect both AOUT1 and AOUT2 being low. When the device is not in constant current mode, one output is high and the nSTALL signal is high. When the device enters constant current mode, both outputs are low and the nSTALL signal transitions to low.

    The difference is there are no paths to the gates of the FETs.
  • Hi Rick,
    thank you very much for your assessment.
    I have looked at your suggestion and it’s a nice solution.
    But in effect of BOM Cost and that the DRV8704 never went in sleep mode in my application. I take my solution