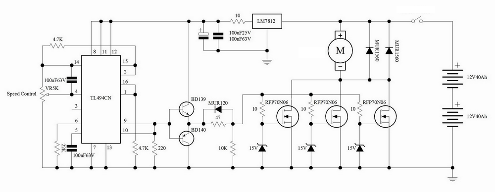
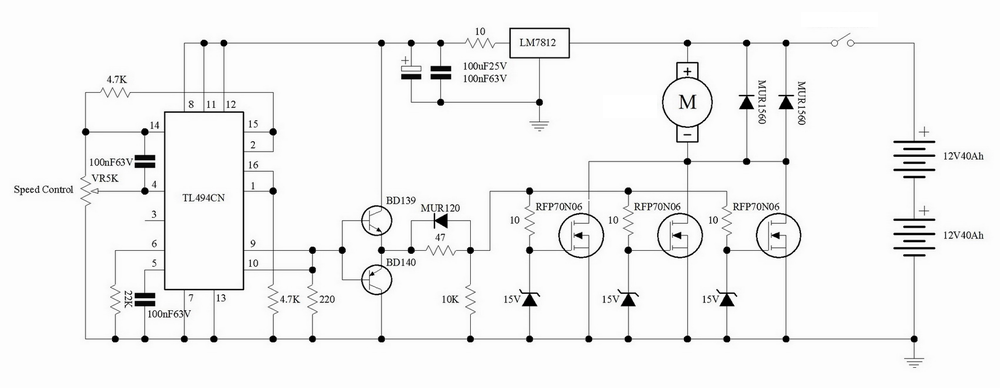
My requirement is to get a circuit which helps to power an electrode (12V/50A) using a PWM control and a 12V DC voltage source. Please help me find suitable TI components for the same. Also suggest me some TI processor capable of producing PWM and for IOT application.

