Dear, Sir.
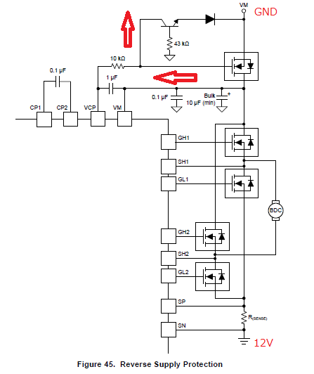
I would like to make sute the behavior of Reverse battery protection circuit which
is described on DS page 37, figure 45.
I am guessing;
1. Under reverse battery condion, DRV8702-Q1 will start to work, so VCP voltage
will go up from VM pin voltage. 10kOHM resistor, Transistor & diode is for dischaging
VCP voltage goes down to turn OFF the external NMOS FET.
I wonder my understaning is correct?
2. Under Reverse battery condition, the real VM voltage is GND.
If the voltage is floating, Above protection could be worked correctly?
Can expect the correct discharging?
Please give your advice.
Best Regards,
H. Sakai
