This thread has been locked.

If you have a related question, please click the "Ask a related question" button in the top right corner. The newly created question will be automatically linked to this question.

DRV8711EVM: DRV8711 and MSP430

Part Number: DRV8711EVM
Other Parts Discussed in Thread: DRV8711

Dear team,

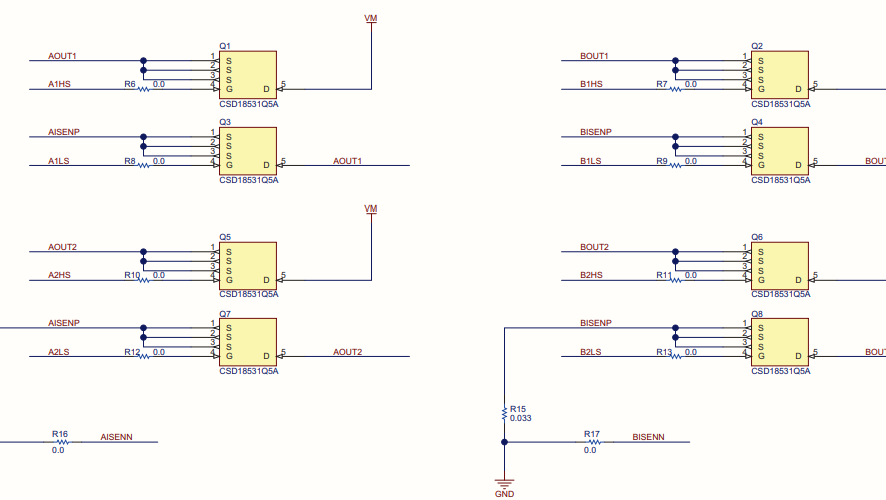
I am using DRV8711 for stepper motor control project.  I found that the resistor connected between MSP and DRV8711 in the reference design is 0.

RES, 0 Ω, 1/10 W, 0603, SMD R6, R7, R8, R9, R10, R11, R12, R13, R16, R17

So why it is 0? 

http://www.ti.com.cn/tool/cn/DRV8711EVM