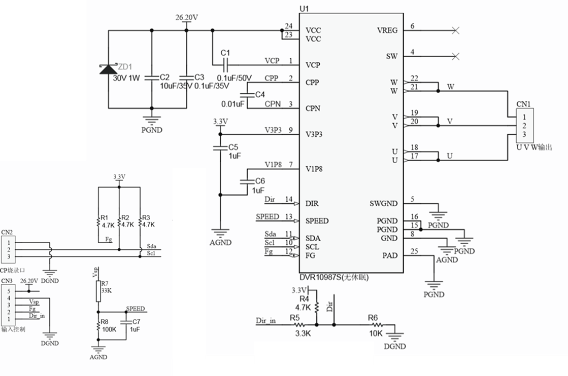
Hi Team,
Could you please help me double check this schematic? it is used to drive the 40W fan.
Best Regards,
Wesley Huang
Email: wesley-huang@ti.com
This thread has been locked.
If you have a related question, please click the "Ask a related question" button in the top right corner. The newly created question will be automatically linked to this question.
Hi Team,
Could you please help me double check this schematic? it is used to drive the 40W fan.
Best Regards,
Wesley Huang
Email: wesley-huang@ti.com
Hi Wesley,
You need to connect SW to either a inductor to VREG or to a resistor to VREG.
Regards,
Michael
Hi Michael,
Thanks for your checking and I have question about that.
1. What should we do to the VREG and SW pin if we don't need to use the step-down regulator?
2. could you please help me double confirm the design of the SPEED and Dir pin?
Best Regards,
Wesley Huang
Email: wesley-huang@ti.com
Hi Wesley,
The DRV10987 still needs the VREG and SW connected. The Switching regulator(VREG and SW) step the supply down to 5V and the 5V is then stepped down to 1.8V and 3.3V to power the analog and digital portions of the chip. Without this 5V supply the chip cannot function.
Regards,
Michael W.