Hello,
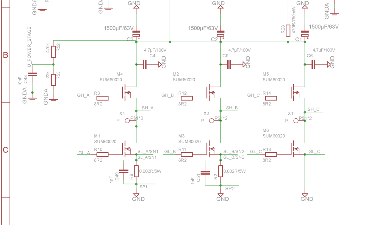
This is my first design with a DRV8302 Driver. At the moment i use trapezoidal commutation, with 6 PWM Channels (very high dead time for testing). The BLDC Motor is free running at the moment, with no load. If the operating voltage is below 38V the motor runs properly with 600mA current consumption . But if i increase the operating voltage a little bit above 38V, the motor stops and the DRV 8302 is defective. ( Several gate driver outputs are shorted to GND). The Mosfets are still okay. I double checked the correct mounting and the correct component values but i can’t find any mistake. It is ensured that the exposed pad of DRV 8302 is properly connected to ground. Does someone have any advice, what could be wrong? I often had problems with spikes, but not in free running with 600mA current consumption. Attached, there are 2 parts of the schematic.
Regards


