This thread has been locked.

If you have a related question, please click the "Ask a related question" button in the top right corner. The newly created question will be automatically linked to this question.

DRV8847: Possible to Place two motor drivers in parallel to increase current capacity?

Part Number: DRV8847
Other Parts Discussed in Thread: DRV8412

Hello,

I was working on a new design.  The I2C variant of the DRV8847 looked like it might work well. 

Based on the datasheet (figure 15) it appears that I should be able to.  I would have 4 MOSFET parallel for each section of the H-bridge.  

Is it possible to place two of these motor drivers in parallel to drive a larger current? 

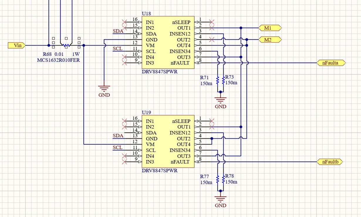
Attached is a schematic of the circuit I am considering implementing 

Thank you

  • Alex,

    A signal DRV8847 device can support the paralleling mode without OUT1 and OUT2 turn-on timing issue. If OUT1 and OUT2 has different high side FET turn-on timing, it would generate a short condition between OUT1 and OUT2.

    If we put two DRV8847 devices in paralleling, turn-on timing issue comes back. The propagation delay range is from 100ns to 600ns. It is hard to say two devices have a same high side FET turn-on timing.

    We have some high current devices. You can find it from http://www.ti.com/applications/industrial/motor-drives/overview.html

  • Thank you for your reply.

    I considered this, if both bridges are kept in a "coasting" state, (none of the fets are enabled) wouldn't that negate the timing concern?

    At t=0 OUT1A, OUT2A, OUT1B, and OUT2B are not enabled.  

    At t=1 OUT1A and OUT2A are enabled.  The motor is currently limited to drive at ~2A.

    At t=1 +600ns, OUT1A, OUT2A, OUT1B, and OUT2B are enabled. 

    The big driving factor for my application is that I don't have enough GPIO, that is where the I2C drivers are seeming ideal. 

  • Alex,

    What is the maximum load current? Between t=1 and t=1+600ns, how many current does the two DRV device can provide?

    How about DRV8412 or DRV8432? Does it meet your requirement?

  • The stall current of the motor is 4A at 12V. 

    The DRV8847 has built-in current limiting. 

    Let's say the motor is stalled with two motor drivers attached. 

    1< t < (1 + 600ns) the current will be limited to 2A (the internal limit of a DRV8847 in parallel mode). 

    t > (1 + 600ns) the current to the motor will be 4A.

    I have this working on my work-bench configured as shown in the image above.  If I stall out the motor I see two separate current limits.  2A when one motor driver is enabled.  4A when both motor drivers are enabled. 

    To my interpretation of this datasheet, this would almost be equalivant to the placing MOSFETs in parallel. 

    I will look into the other components.  Thank you for the suggestions. 

  • Alex,

    Ok. I seems understand your approach now. Do you want to use DRV8847's current regulation function?

  • Yes, that was my intent. 

    Thank you for your help.  

    We can close this topic. I am going to change to DVR8432.