Hi Experts,
In case of using TPS92633-Q1 in single output, high current configuration, how to conect RESx?
Is it better to use 1x RES(123) for three channels - see (1), or to have three RESx - see (2)?
(1)

(2)

This thread has been locked.
If you have a related question, please click the "Ask a related question" button in the top right corner. The newly created question will be automatically linked to this question.
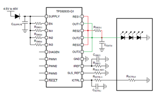
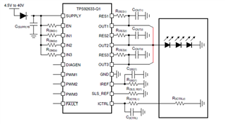
Hi Experts,
In case of using TPS92633-Q1 in single output, high current configuration, how to conect RESx?
Is it better to use 1x RES(123) for three channels - see (1), or to have three RESx - see (2)?
(1)

(2)
