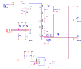
I turned off the +3V3 power supply of charge and gauge I2C and INT interface to MCU when device idle for power saving.
Let me know if there is any issue and risk for doing it.
This thread has been locked.
If you have a related question, please click the "Ask a related question" button in the top right corner. The newly created question will be automatically linked to this question.
I turned off the +3V3 power supply of charge and gauge I2C and INT interface to MCU when device idle for power saving.
Let me know if there is any issue and risk for doing it.
Hi,
Please visit https://e2e.ti.com/support/power-management-group/power-management/f/power-management-forum/874557/faq-bq25890-faq-bq2589x-schematic-review-and-pcb-layout-design-tips for BQ2589X: Schematic Review and PCB Layout Design Tips
Thanks,
Ning.