This thread has been locked.

If you have a related question, please click the "Ask a related question" button in the top right corner. The newly created question will be automatically linked to this question.

LMG1210: Positive and Negative (+/-50V) supply

Part Number: LMG1210

Hi,

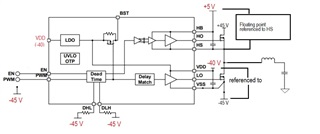
I read the TI forums regarding the LMG1210 GaN supplies. I want to confirm that I can use Positive and Negative (+/-45V) supply for the GaN supplies. Please refer to the attachment.

I am planning to remove the BST diode and leave that pin floating.
The circuit is design to operate with PWM input, so I am planning to tie the EN to HIGH
My question is regarding the other supplies, with the question marks in the attached diagram (HB, VDD, VIN, PWM input reference and DHL and DLH references).
Is there anything else I should change to operate the LMG1210 in +/-45 V.

Regards,
Mustafa