This thread has been locked.

If you have a related question, please click the "Ask a related question" button in the top right corner. The newly created question will be automatically linked to this question.

UCC28063: UCC28063DR驱动问题

Part Number: UCC28063
Other Parts Discussed in Thread: UCC28064

        我司使用UCC28063DR过程中,在开机启动过程中,或者UCC28063进入BURST状态时,GDA驱动本来处在关闭状态,但是不知道因何原因,在大概关断600ns后开启,导致PFC MOS上电流持续增加,

如果该MOS耐冲击能力稍弱,容易出现损坏的情况。

        换用UCC28064同意出现类似的问题。

  • Hello Ken,

    Thank you for your interest in the UCC28063 PFC controller. Using a translation program, I understand that the GDA output sometimes turns off during start-up or during bursts.  Also, sometimes GDA turns off but turns back on again after only 600ns off-time and the MOSFET current rises higher than normal.  This leads to MOS overstress.  

    The UCC28063 does not have a burst mode of operation.  However, when COMP voltage is moved down to < 0.125V, due to line or load conditions, GDA will turn off.  Sometimes this may resemble a burst-mode behavior, even though it is not a burst, but a COMP < 0.125V condition.

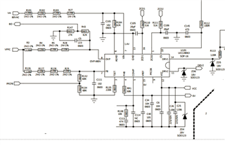
    Examining your schematic, I see that COMP capacitor C114 has a value of "NC", which indicates an un-populated position.  Without a capacitor at C114, it allows the COMP voltage to change immediately whenever VSENSE (FB in the schematic) has some error from VREF, even from noise.  At start-up, a small over-shoot can drive Vcomp to zero which with shut off all GDA (and GDB).  Oscillations of VSENSE around VREF will cause COMP to swing up and down around the 0.125V cut-off threshold.  The result may appear to be a burst mode.   

    I recommend to populate C114 with a value that may be obtained through the proper use of the UCC28063 Controller Setup Tool https://www.ti.com/lit/zip/sluc292

    I think some noise at ZCDA may trigger GDA to turn on 600ns after turn off.  I suggest to change R110 and R11 from 51K to 33K and change C105 and C106 from 20pF to 33pF.  This will decrease the noise impedance to AGND but keep nearly the same R-C time constant on ZCDx.  (Do not reduce the resistors to less than 22K.) 

    Regards,
    Ulrich