Hello expert,
May we know what is the purpose Rsense inside the module? Customer used the calculator and found out if they changed Rsense to zero and error will show. Thanks a lot!
Best regards,
Ann Lien
This thread has been locked.
If you have a related question, please click the "Ask a related question" button in the top right corner. The newly created question will be automatically linked to this question.
Hi Ann,
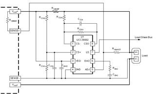
the Rsense is placed in series with resistor divider on output voltage sampling of the module.
if customer do not know the resistor, you can set a resistor as big as possible.

Hello David,
Thanks for your reply! May we know what is the suggest resistor for as big as possible? Thanks a lot!!
Best regards,
Ann Lien
Hi Ann,
since The Rsense is in parallel with Radj in the system, a bigger Rsense will have less influence on Radj calculation.
usually I would use Mohm resistor for Rsense calculation.
and if you use a small value of Rsense, please make sure you add the correct Rsense in the calculator.
you can refer to below setting up the load share controller and Rsense/Radj.

i