This thread has been locked.

If you have a related question, please click the "Ask a related question" button in the top right corner. The newly created question will be automatically linked to this question.

ATL431: ATL431 SPICE model startup problem

Part Number: ATL431
Other Parts Discussed in Thread: TL431

Hello,

there seems still to be the issue with start-up response of the ATL431B model which is different to the start-up response shown in the datasheet. The issue was also part of a discussion about the ATL431A model: https://e2e.ti.com/support/power-management-group/power-management/f/power-management-forum/516726/atl431-spice-model-problem?tisearch=e2e-sitesearch&keymatch=ATL431%25252520Model# 

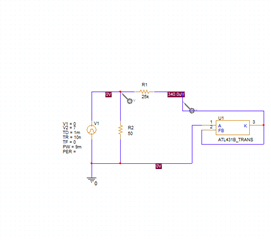
For my simulation I used the "ATL431B Unencrypted PSpice Transient Model" from the download page and imported it to LT-Spice: https://www.ti.com/product/ATL431#design-development

The following picture shows the simulation result from LT-Spice with the test circuit of the datasheet. I also attached the LT-Spice simulation file.

Test ATL431_test_circuit.zip

Is there a way to fix this problem?