This thread has been locked.

If you have a related question, please click the "Ask a related question" button in the top right corner. The newly created question will be automatically linked to this question.

TPS43000 instability

Other Parts Discussed in Thread: TPS43000

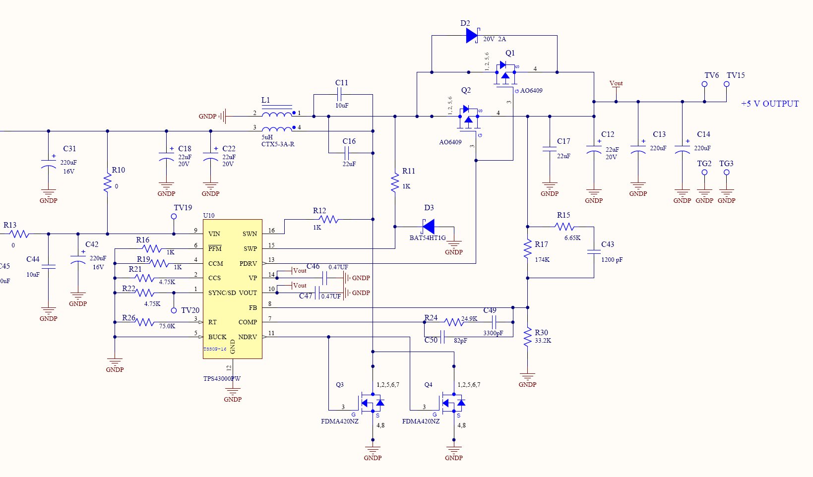
I am evaluating the TPS43000 as a Sepic targeting an input range between 2 and 9 Vin, for a 4 or 5 V output with a max output around 1.5W.

I created a custom test board based on the Sepic on the spec and I have problems of high input current and stability issues when the PFET is installed.

Works fine without Q2, but this is supposed to be at lower efficiency.

Please let me know if  you can help me and if so I can send you all the details. ( I am using different FETs from those called out).

I think the PFET Q2 should be wired with Drain and Source reversed of what is shown in Fig 8 of the data sheet.

 

 

 

  • Pasted below is the diagram, identical to the one on the spec.

    The circuit works fine when Q1/Q2 are not installed and light load of just 100 ohm load. Efficiency was as expected.

    When either Q1 or Q2 is installed the input current consumption goes way up (> 500 mA) when tested

    In one of the test boards is was king of working but when increasing Vin over 6V the output started to develop an oscillation up to about 1V and then went OFF.

    Gate outputs PDRV and NDRV looked good on the scope.

    We verified all component values and nets.

    First I suspected violating max Vgs on Q1/Q2 as max rating is +-8V, but still did not operate when replaced and keeping Vin in the 2~4V range.

    I checked also that the L1 winding polarities are OK.

     

    Please let me know if you need more info.