This thread has been locked.

If you have a related question, please click the "Ask a related question" button in the top right corner. The newly created question will be automatically linked to this question.

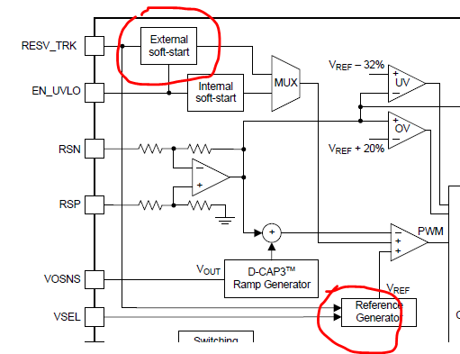
TPS548D22: About the peripheral components of Pin37 RESV_TRK

Part Number: TPS548D22

Hi team,

I find a weird thing about Pin37 RESV_TRK of TPS548D22, at datasheet pin function sector I see:

And at typical application schematic I see:

And I see this pin have internal connection, so could you tell me how the function of this pin? and how should we connect when designing?

Thanks a lot!

Best  regards,

Andy Liu