This thread has been locked.

If you have a related question, please click the "Ask a related question" button in the top right corner. The newly created question will be automatically linked to this question.

BQ40Z60: An action for ACP malfunction

Part Number: BQ40Z60
Other Parts Discussed in Thread: BQSTUDIO
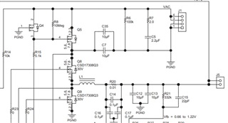
I am using a custom circuit for the 3P1S Li-ion battery, and some boards fail to recognize that the power adapter has been removed.

However, when the R8 (10M Ohm) value was changed to 5.1M Ohm on the board that was showing malfunction, it worked normally.

Please review this change to see if there are any problems.