Hi Team,
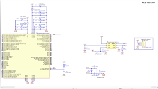
Please find my schematic diagram.
Whenever I am going to program a MSP430 IC with watchdog IC its failed. As I checked while programming a MSP430 after 3~4 sec watchdog IC reset PIN has been is low. therefor may be controller power down.
can you suggest me any circuit to avoid this problem or do you have any other solution on this. Please find PDF file or JPEG file for schematic
