This thread has been locked.

If you have a related question, please click the "Ask a related question" button in the top right corner. The newly created question will be automatically linked to this question.

UCC2808A-1: Open Loop Configuration

Part Number: UCC2808A-1
Other Parts Discussed in Thread: UCC28083

Is UCC2808A or UCC28083 able to be configurated with open loop control? It means there is no feedback from output voltage, in stead it's used a fixed voltage supply to CTRL pin. if so, is there similar ref. design?

Customer would like to know if UCC2808A can be similar to Infineon IRS2085S as open loop control! thanks. 

Regards

Brian W

  • Hi Brian,

    Of course, UCC2808A can be used for open loop control.

    configure as below:

    FB connects to ground with a resistor,

    CS for OCP,

    COMP pin is as disable/enable pin.  (if low, shutdown the PWM)

    Regards,

    Teng

  • Thanks Teng, there are further questions here.

    Question 1:

    - FB pin is connected to GND via a resistor. But how to configure the COMP pin?

    - Is below diagram half-bridge configuration ok? There is no N (Nature) point of the half-Bridge, correct?

    Question 2:

    - Does UCC28082/3/4/5 work with open loop?

    - How to configure the CTRL pin?

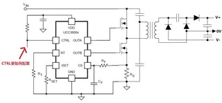
  • Hi Brian,

    To Q1:

    If FB connects to ground, COMP pin will be high, we can leave COMP pin floating. Shorting COMP pin to ground will disable PWM.

    The provided half-bridge circuit is not right, if used for half-bridge control, an isolated driver is required to drive high side FET.

    To Q2:

    Yes,  UCC28082/3/4/5 can work with open loop.

    Connecting CTRL pin to VDD by a resistor R1,  if  (VDD/(R1+140k))*60k - 0.3V > CS_Voltage,  it will output maximum duty,

    decrease R1, will decrease PWM duty.

    Regards,

    Teng

  • One more thing to confirming with you.

    Are UCC2808A and UCC28082/3/4/5 able to be implemented for half-bridge topology? Or it just can be for Push-pull topology? 

    Regards

    Brian W

  • Hi Brain,

    It can be used for half-bridge, but an isolated driver is required for low side FET and high side FET.

    Regards,

    Teng