hello team,
If the input is 9V, can bq24707 output 8.4v to charge the battery?
This thread has been locked.
If you have a related question, please click the "Ask a related question" button in the top right corner. The newly created question will be automatically linked to this question.
hello team,
If the input is 9V, can bq24707 output 8.4v to charge the battery?
搜索
复制
Hi Guoqing,
The device can achieve very high duty cycle (up to 99.5%). This information is available on “8.5.8 Converter Operation” section of the data sheet.
However, I would recommend having your input higher to achieve any potential issues and have some engineering margins. At 9V, if you include resistive losses or any transient, there are not a lot of margins.
Thanks,
Peng
Hello Pengzhao,
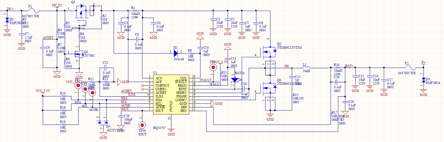
At present, we have measured that the maximum output voltage of 9V input is 7.7V,Increasing the battery voltage again will stop charging,Is that reasonable?


搜索
复制
Hi Guoqing,
As I said, the IC can go to very high duty cycle (please refer to datasheet). However, for your 9V input, it may not be 9V once you include all the parasitic and resistive elements.
In reality, it is recommended to have more engineering margin. I would recommend using a higher voltage input supply.
Thanks,
Peng
Hi pengzhao,
1、I know the theoretical maximum duty cycle(up to 99.5%);
2、Without considering the parasitic parameters, the output can almost reach 8.95v; But now I use 9V input, and the maximum output voltage can only reach 7.8v. Could you further explain what parasitic parameters and impedance affect my output, so that I can choose better components here
Hi Guoqing,
How are you testing it to achieve the conclusion that it can only reach 7.8V? What are you having on the SRN terminal?
What is your ACN and SRN voltage measurement?
Thanks,
Peng
What is your ACN and SRN voltage measurement
Hi Pengzhao,
First of all, thank you for your continuous replies!
1、The input terminal of the charger is connected to the DC power supply (9V constant voltage power supply) and the output terminal is connected to the analog battery. The charger is configured with an output voltage of 8.4v. The analog battery continuously increases the voltage from 7V to 8.4v. After the voltage is increased to 7.8v, the test switch drive waveform distortion and the charging current drops to 0A;
2、SRN terminal is a analog battery(Voltage adjustable);
3、voltage between ACN and SRN is about 1.132V;
Sincerely look forward to your reply!
搜索
复制
Hi Guoqing,
Can you try the following?
1. Change input supply to 13V.
2. Take away analog battery. Put a resistor there to have the charge current (V=IR, if you try to set charge current of 2A and you have a 10ohm resistor, the charger will have to lower the charge current and get into CV mode in order to keep it from going above 8.4V) below fast charge but keep it not terminated.
If you do the above steps, you should measure the battery terminal to be the output voltage you set. Once that is done, do the following:
1. Slowly lower VIN and see at which point VBAT deviates from desired.
In addition, please pay attention to ACN to ground and SRN to ground. Not ACN to SRN voltage.
Thanks,
Peng