Other Parts Discussed in Thread: UCC27714
I am using this part in Slave mode. I have given clock pulse in synchronous pin and got the PWM out from outpin A. But i see the PWM out from the out pin is varying like pulse width modulation.
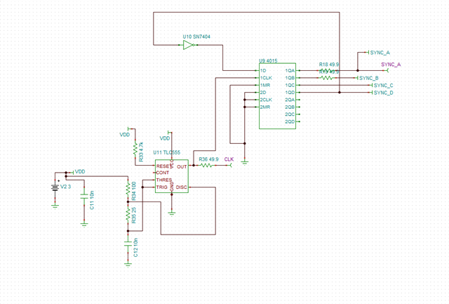
My intend is to create a fixed duty cycle pulses from out A,B,C,D of UCC28950. Please provide your inputs.
I have attached here the waveform






