Hi Team
There is a good new that we DIN TI UCC28881 !
Can you check the SCH to see if they need to be modified?
This thread has been locked.
If you have a related question, please click the "Ask a related question" button in the top right corner. The newly created question will be automatically linked to this question.
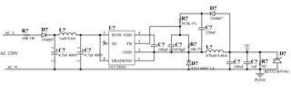
Hi Team
There is a good new that we DIN TI UCC28881 !
Can you check the SCH to see if they need to be modified?
Hello,
The functional schematic seems correct. You can use the application section in the data sheet and the excel tool or the Webench tool to help setup the design.
These tools can be found at the following link.
Regards,