This thread has been locked.

If you have a related question, please click the "Ask a related question" button in the top right corner. The newly created question will be automatically linked to this question.

BQ76200: [BQ76200] Request for review of charging and discharging circuits for parallel batteries

Part Number: BQ76200

Hi, TI Support Team

We have received inquiries about the operability and review of the following circuits from customers.

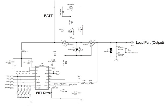
We are examining a circuit for separately operating each battery charging and discharging by configuring the batteries in parallel.

Please review the customer comments and circuits below.

By connecting the signal on the DSG_EN side of the BQ76200 with the circuit for turning on the NMOS above the circuit, the batt voltage is supplied to the common source side of the DSG FET. When DSG_EN is lowered to

Low, the voltage to the common source side is turned off, and the DSG FET is also configured to operate off.

Thank you for your quick review.

Regards,

MJ

  • Hi MJ,

    I am not sure I understand the PFET circuit above the DSG FETs. Can you explain it's purpose? If there is a large load current and the DSG FETs are disabled, if the PFET is turning off slowly the load current will still flow through the body diode of Q3 which may be a problem.

    Regards,

    Matt