This thread has been locked.

If you have a related question, please click the "Ask a related question" button in the top right corner. The newly created question will be automatically linked to this question.

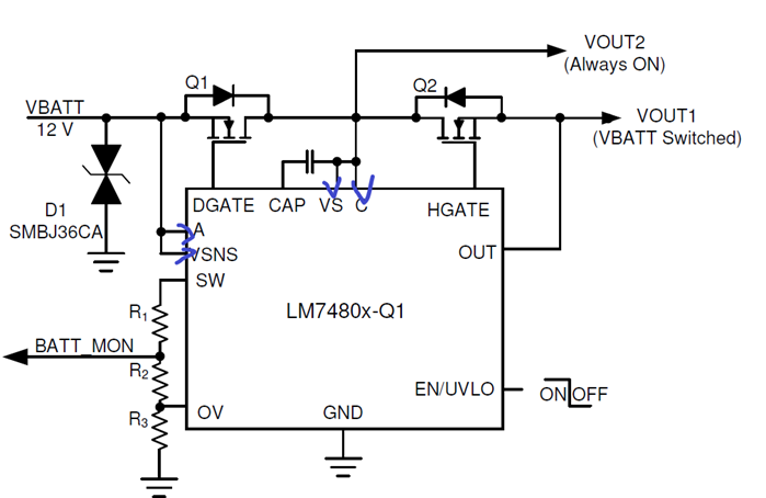
LM7480-Q1: pin leakage evaluation

Part Number: LM7480-Q1

Dear team,

What is the leakage current of the 4 pins shown under below conditions?

1. EN=0;

2. VSNS is OFF

3. SW is OFF

4. Hgate is off.

Thanks & Best Regards,

Sherry

  • Hi Sherry,

    We only have information on the total/sum of currents flowing into all the pins of the IC which is = the current flowing out of the GND pin. 

    When the device is

    • Enabled (EN=HIGH), the Max current drawn by all the pins of the IC = 495uA
    • Disabled (EN=LOW), the Max current drawn by all the pins of the IC = 5uA