This thread has been locked.

If you have a related question, please click the "Ask a related question" button in the top right corner. The newly created question will be automatically linked to this question.

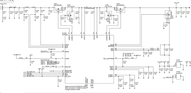
BQ25703A: BQ25703A can not charge

Part Number: BQ25703A

Hi

The customer design with BQ25703A, but can not charge the battery.

The adapter plug in, the adapter show 5V/0.7A , which should be the normal working current of the system. Normal charging current should be 5V, 2A.

After the battery is plugged in and out, the charging current returns to normal. Please check the schematic.

Waiting for your reply.

Thanks

Star