This thread has been locked.

If you have a related question, please click the "Ask a related question" button in the top right corner. The newly created question will be automatically linked to this question.

tps54160 output down to 1.0 volt??

Other Parts Discussed in Thread: TPS54160

Hallo,

i use the tps54160 for my application, the requirements are:
Vin: 40V  Vout: 5V  Iout: 1.5A

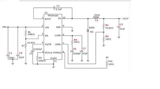
i used the SwitcherPRO Design Tool in order to design my converter.
Design Name:   
Name:  TPS54160 50-40V to 5V @ 1.5A. 06/27/2011 05:07:43  Part: TPS54160 
VinMin: 40.000   VinMax: 50.000  Vout: 5.000  Iout: 1.500 

so i get 5.0 volt(without load) on the output,
but when I parallel 10Ω(load) to output,
the output down to 1.0 volt,  

How to solve this problem?

Thank you for your help!!