Hi,
Would you please help to review below LM25184 schematic?
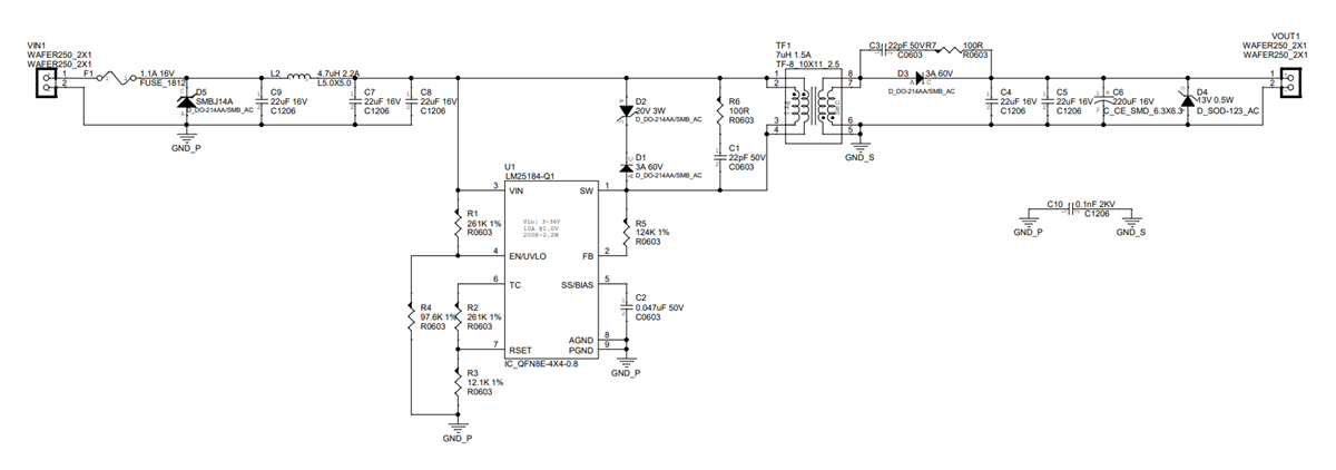
Vin=12V , Vout=12V 1A

Thanks!
Jeff
This thread has been locked.
If you have a related question, please click the "Ask a related question" button in the top right corner. The newly created question will be automatically linked to this question.
Hi,
Would you please help to review below LM25184 schematic?
Vin=12V , Vout=12V 1A

Thanks!
Jeff
Hello Jeff,
Thank you for using our products. My review comments for you to consider:
Good luck in your project.
Regards,
Youhao