Other Parts Discussed in Thread: BQ27426,
Hi,
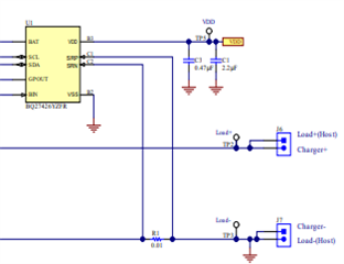
I'm thinking about using BQ27426 (Fuel gauge) in my design along with BQ24171 battery charger. The following is the block diagram of my design.

Please clarify following doubts.
1. If adapter is present, path will be selected to adapter input. Our input will be 12V. We cannot give 12V to fuel gauge because fuel gauge input can accept max upto 6V.
2. If adapter is present, battery will get charged. Fuel gauge cannot determine battery capacity as adapter power path is selected.
Please tell me how I can implement BQ27426 (Fuel gauge) along with BQ24171 battery charger.






