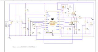
Other Parts Discussed in Thread: CSD19537Q3, LM5116
Attached are the simulation files (not sure if it is attached properly!)
Could any one help with fixing this convergence error! I have tried multiple tweaks tp get my synchronous buck simulation up and running and still I am get this convergence error. I used auto converge, pulsed voltage source, cap and inductor initial conditions, reduced step size, reduced accuracy ...etc.

And I still get the error: ERROR(ORPSIM-15138): Convergence problem in Transient Analysis at Time = 18.19E-24.2.cir
