This thread has been locked.

If you have a related question, please click the "Ask a related question" button in the top right corner. The newly created question will be automatically linked to this question.

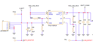
BQ24040: Leakage current from output to input.

Part Number: BQ24040
Other Parts Discussed in Thread: TPS2116

Hello,

I am using BQ24040 IC for single-cell lithium battery charging in my design at ~500mA. While testing the board, I measured the same battery voltage at the input pin of the IC(Condition: USB power input is not connected).Due to this voltage the power MUX IC(TPS2116) is not working properly. Please check the schematics and share your feedback.

Thanks and Regards,

Sebin Sebastian