This thread has been locked.

If you have a related question, please click the "Ask a related question" button in the top right corner. The newly created question will be automatically linked to this question.

TPS25750: cannot initialized PD controller

Part Number: TPS25750
Other Parts Discussed in Thread: BQ25792

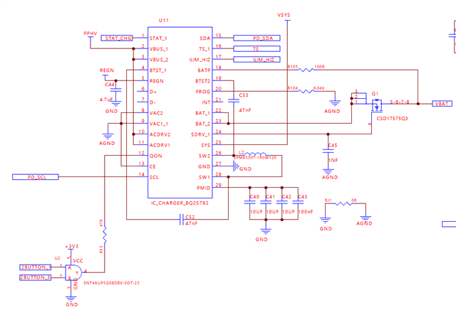
we designed 2cells lithium battery charge with TPS25750+BQ25792, and host MCU control TPS25750.  MCU cannot initialize PD controller. firt picture is the MCU log, second is TPS25750, third one is BQ25792.

would you please give us any comment?

thanks 

Tangbing

  • Hi Bing,

    Your PD init is failing because the PD is not in patch mode. It is in APP mode during init which is not allowed when trying to receive a patch. 

    To put the PD in PTCH mode, send a 'GO2P' 4CC command to tell the PD to go to patch mode. This command is sent via I2C to the PD controller. In the below chart (in our technical reference manual available on ti.com), DataX host interface register is 0x09 and the Command host interface register you will write 'GO2P' to is 0x08. Please refer to the technical reference manual for proper I2C write sequences to send 4CC commands.

    You will be able to init the PD controller after it is in patch mode.

    Best,
    Alex