Other Parts Discussed in Thread: TPS55288
Hello TI Team,
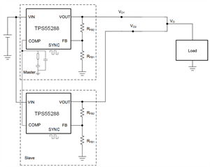
I would like to know if this device can operate in parallel as well. The battery charging IC on my device is not capable of handling more cells and I am looking to increase battery capacity and power using two devices in parallel for certain applications. The output from a single converter needs to be capable of 12V-6A.
Thank you,
Matthew


