Hi
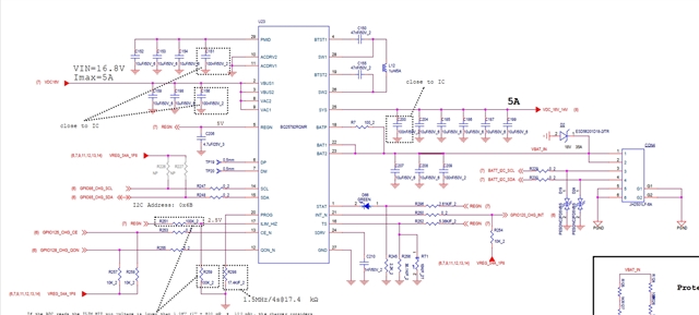
The customer design with BQ25792, during use, I found that the BAT and SYS pins were short-circuited. After the IC was removed, the short-circuit was no longer there. The inside of the IC should have been broken, and more than 10 boards have been damaged so far.
The software configures the IBUS current limit to 3A, and the charging current into the battery is 1A.
L12 inductor specification as below:
1uH DCR 44m ohm (TYP) 50m ohm (Max) Temperature rise current 4.5A (Max) 5A (TYP) Saturation current 6A (Max) 5.2A (TYP)
The schematic diagram and the PCB are as follow:




Please help check it.
Thanks
Star