亲爱的团队
这个芯片在充电过程中会很热,此时充电电流为200mA;在电压跟随模式下,仍然会有热,你能帮忙看看是什么原因造成的吗?
谢谢
This thread has been locked.
If you have a related question, please click the "Ask a related question" button in the top right corner. The newly created question will be automatically linked to this question.
Hi Angelo,
Can you provide a register dump when it is observed that it is hot? Do you also have a load on the SYS pin?
Best Regards,
Anthony Pham
Hi Anthony,
Its my mistake to the test so late , when the chip is hot the regs dump is
pmu 0x00 rd 0x21
pmu 0x01 rd 0x0
pmu 0x02 rd 0x60
pmu 0x03 rd 0x55
pmu 0x04 rd 0x30
pmu 0x05 rd 0x2c
pmu 0x06 rd 0x57
pmu 0x07 rd 0x7
pmu 0x08 rd 0x4d
pmu 0x09 rd 0x11
pmu 0x0a rd 0x0
pmu 0x0b rd 0x0
pmu 0x0c rd 0xf0.
Best Regards,
Angelo Zhu
Hi Angelo,
It looks like the device isn't reporting that it isn't thermal regulation (to prevent increase of temperature) at the time of this register dump. Can you clarify how hot the IC is getting? Is there a temperature that is being measured?
What could work is that you set the THERM_REG threshold lower. This is information that is being worked into the datasheet but the thermal regulation threshold can be configured to 80C and 60C as follows.
Thermal Regulation Threshold | Setting |
100C | 2b00 |
80C | 2b01 |
60C | 2b10 |
Disabled | 2b00 |
Here is the information for the register:
Let me know if there's any additional questions.
Best Regards,
Anthony Pham
Hi Anthony,
We did some tests,and here are the results:
1. We measured the temperature of the chip its about 50 to 60 degrees Celsius.
2.We changed the value of the THERM_REG to 60 cc ,but it seems like it didnt work,its still being that hot .
3.We changed the charing current into 100mA and the temperature came down (previous was 320mA). Does 320mA charging current always cause that heat ? Or is it just special on our board?
Thats all ,we very need help to solve this issue ,the heat can also cause our mcu to malfunction.
Let me know if you need any more information. Thank you.
Best Regards,
Angelo Zhu
Hi Angelo,
1. We measured the temperature of the chip its about 50 to 60 degrees Celsius.
2.We changed the value of the THERM_REG to 60 cc ,but it seems like it didnt work,its still being that hot .
This may lead to your overall power dissipation (charging and powering sys) being a lot for the charger. How much current is being pulled by SYS?
Best Regards,
Anthony Pham?
Hi Anthony,
The current on sys pin is about 50mA for a few time ,9mA for most of the time.
Best Regards,
Angelo Zhu
Hi Angelo,
If that's the case, I will take some time in lab to take a look at this but generally the BQ21080 has a high thermal resistance. It's recommended to look at the equations listed in the Thermal Protection and Thermal Regulation section for evaluation of this device when thermal performance is a concern.
Best Regards,
Anthony Pham
Hi Anthony,
Yes ,we look forward to your reply .
We just need a solution to this issue.
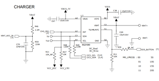
I will put our schematic and layout below for helping analizing the problem.
Best Regards,
Angelo Zhu
Hi Angelo,
Do you know if this is a duplicate thread? I'm seeing the same information here: BQ21080: The heating problem of the chip - Power management forum - Power management - TI E2E support forums
I'm also not able to open these files. Can you perhaps create gerber files for this?
Best Regards,
Anthony Pham
Hi Anthony,
I didnt know it is a duplicate thread. I will ask my colleagues to confirm.
I have been on a business trip in the past few days,so i am comfused right now.
Best Regards,
Angelo Zhu
Hi Anthony,
Yes it is the same issue , and my colleague told me me that he had already gave the gerber file on the other ticket.
So shall we switch to it and close this one ? Or keep working on this one?
Best Regards,
Angelo Zhu
Hi Angelo,
Let's close this one and work on that thread. For future reference, please do not duplicate threads.
I will mark this as closed and we will work here: BQ21080: The heating problem of the chip - Power management forum - Power management - TI E2E support forums
Do not reply to this thread.
Best Regards,
Anthony Pham