This thread has been locked.

If you have a related question, please click the "Ask a related question" button in the top right corner. The newly created question will be automatically linked to this question.

BQ76920: Balancing Issues + Questions.

Part Number: BQ76920

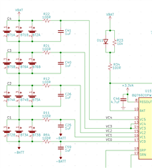
Here is my schematic so I know how the cells are arranged.

Here is what I'm setting up:

  • Overvoltage to 4.2V
  • CELLBAL1 to 0b00010111

My issue is that right when I hit the 4.2V mark on one of my cells, the overvoltage fault kicks in. What values determine when the cells start balancing? Is this the same as the OV number?

  • Hello Ryan,

    Cell balancing is controlled solely by the host, it is not dependent on the OV level. Section 8.3.1.3.3 Cell Balancing in the datasheet explains everything in detail. If you are experiencing unintended OV triggers, then you will need to set  [ADC_EN] =1 (also explained in this section).

    Best Regards,

    Luis Hernandez Salomon