This thread has been locked.

If you have a related question, please click the "Ask a related question" button in the top right corner. The newly created question will be automatically linked to this question.

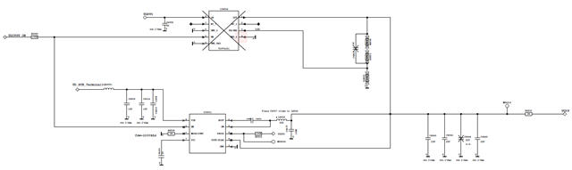
LMR43620-Q1: At low VIN, the load capacity is reduced.

Part Number: LMR43620-Q1

Hi team,

Customers tested using LMR43620MSC5RPERQ1 and found:
When UBATT=6.8V, the load can only reach 1A.
UBATT=12V, the load can reach 2A.

Please tell me, when the input voltage is low, why is the load capacity not strong? Does it meet expectations?