Hello,
is it possible to directly connect OUTH and OUTL and route this lane to one single gate resistor?
Like in the modified picture below:
Thanks and best regards,
Michael
This thread has been locked.
If you have a related question, please click the "Ask a related question" button in the top right corner. The newly created question will be automatically linked to this question.
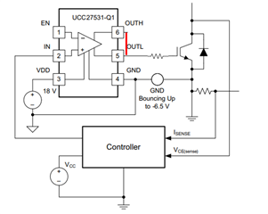
Hello,
is it possible to directly connect OUTH and OUTL and route this lane to one single gate resistor?
Like in the modified picture below:
Thanks and best regards,
Michael
Hi Michael,
Yes, you can tie OUTL and OUTH together.
Thanks,
Rubas