Other Parts Discussed in Thread: TPS56637,
Hi
Could you help check below the TPS548A28 & TPS56637 schematic and any need to adjust ,Thanks
This thread has been locked.
If you have a related question, please click the "Ask a related question" button in the top right corner. The newly created question will be automatically linked to this question.
Hello Gareth,
I will review TPS56637 and Ryan will review TPS548A28 circuit.
About TPS56637 design,
1. The input cap C619/C620 voltage rating is 10V, not suitable for 12V input. Please use higher voltage rating caps.

2. Suggest to use our recommended LC values.

3. We recently released TPS56837, 8A-version of TPS56637, p2p with TPS56637, please look at it also.
Hi Gareth,
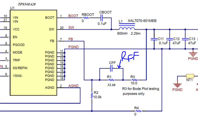
Looking at the TPS548A28 designs,
U59:
1. Use higher rated input capacitors for C598/C600/C601, which is currently 6.3 V which is not suitable for 12 Vin.

2. This device is connected for 600 kHz FCCM if that is correct.
3. The FB network currently has an output of 5.1 Vout if intended, otherwise would recommend decreasing it to the targeted 5 V.
4. The device requires a CFF of 139 pF with recommended RFF of 3.75 kΩ.
5. Recommend decreasing Rtrip to 4.22 kΩ to have a higher current limit.
U67:
1. Use higher rated input capacitors for C658/C659/C661, which is currently 6.3 V which is not suitable for 12 Vin.

2. This device is connected for 800 kHz FCCM if that is correct.
3. The device requires a CFF of 111 pF with a recommended RFF of 2.27 kΩ.
4. Recommend decreasing Rtrip to 3.92 kΩ to have a higher current limit.
Best,
Ryan