This thread has been locked.

If you have a related question, please click the "Ask a related question" button in the top right corner. The newly created question will be automatically linked to this question.

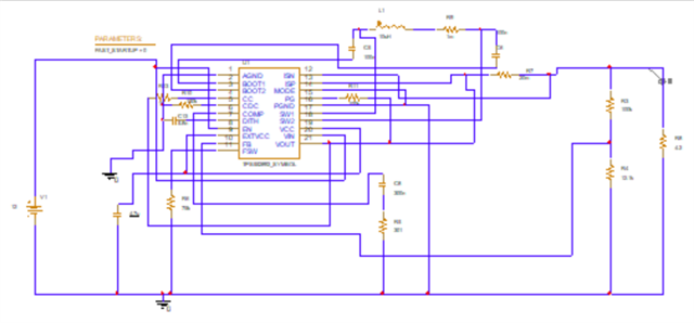
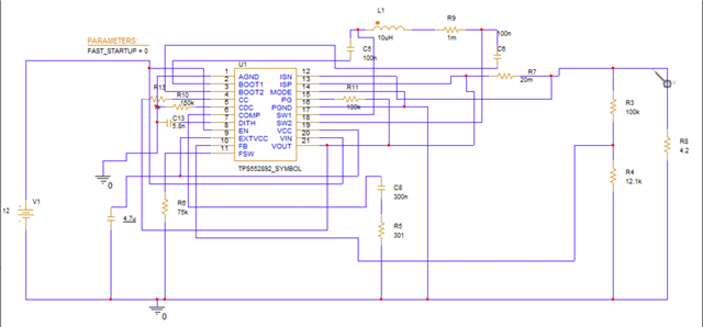
TPS552892-Q1: simulation

Part Number: TPS552892-Q1

Hi,

I'm trying to Simulate but I have been Errors, sharing you snapshot of the errors an the design. it takes lot of simulation time too. 

percentage complete of simulation was stuck at 76% for more than a hour, and then it stopped. I have make sure signals are auto converge, probe point was only 2(input & Output), check the wave form attched

Thanks,