This thread has been locked.

If you have a related question, please click the "Ask a related question" button in the top right corner. The newly created question will be automatically linked to this question.

BQ25121A: BQ2512x Evaluation Board - J25 Jumper Function

Part Number: BQ25121A

Hi there,

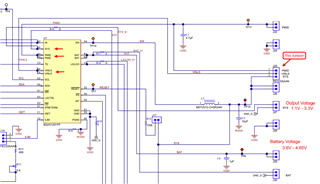
I'm a bit confused about the J25 jumper on the BQ2512x evaluation board. It seems to offer PMID-VINLS or SYS-VINLS configurations.

While PMID-VINLS, I understand PMID acts as a power input when VIN is valid and the battery is charging (like an LDO), I'm unsure about the purpose of the SYS-VINLS connection.

Can anyone explain the use case for configuring J25 as SYS-VINLS?

here is link of document (https://www.ti.com/lit/ug/sluubc8a/sluubc8a.pdf?ts=1710153209015&ref_url=https%253A%252F%252Fwww.ti.com%252Fproduct%252FBQ25121A)

Thanks!

  • Hi,

    the SYS-VINLS configuration is useful for circumstances where the LDO rail is configured lower than SYS. Since the LDO is a linear regulator, voltage is stepped down by releasing excess energy as thermal dissipation. By reducing the voltage difference between the input of the LDO and the output, then less energy is wasted. Because of this, in some situations it is more energy efficient to first step down the voltage from PMID to a lower voltage rail via the more efficient SYS converter, then from there step it down again via the LDO converter.

    This may not apply to all applications especially those that are designed for a high SYS current without sufficient leftover current capacity to also supply LSLDO. In those situations LSLDO should use PMID as its input source directly.

    Best Regards,

    Juan Ospina

  • Hi Joan,

    Thanks a lot for your help with the BQ25121A stuff! Your insights on the PMID pin, and the 3-pin header were super clear and informative. I really appreciate it!

    Thanks & Regards