How much current can vdda provide?
I want to use vdda power supply for OP-AMP, about 1~5mA.
This thread has been locked.
If you have a related question, please click the "Ask a related question" button in the top right corner. The newly created question will be automatically linked to this question.
How much current can vdda provide?
I want to use vdda power supply for OP-AMP, about 1~5mA.
Hello Yan,
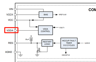
Do not suggest loading the VDDA other that recommendations shown in the datasheet.
The VDDA regulator has a 20ohm internal resistance and a UVLO circuit, don't suggest loading the VDDA with anything exceeding ~10mA.
if you need a low current bias supply, suggest using the VCC.
Hope this helps.
David.
Hello Yan,
Let me check and get back to you with an update tomorrow, Thanks.
David.
Hello Yan,
The Ilimit of the respective supplies and capacitor will determine bring up time.
Ilim = C(VDDA)*DV/DT. transpose for DT. Hope this helps.
David.