This thread has been locked.

If you have a related question, please click the "Ask a related question" button in the top right corner. The newly created question will be automatically linked to this question.

BQ25896: Problem using BATFET_DIS to enter Shipping mode

Part Number: BQ25896

Setting BATFET_DIS to shut down power to an ESP32-S3 appears to restart the microcontroller rather than turning it off.

The same problem occurs if a delayed shipping mode (setting BATFET_DLY and BATFET_DIS) is initiated so it's not an I2C issue.

Everything else is working well.

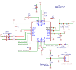
The QON pin (which is pulled up by the BQ25896) is attached to a switch with a ground the other side. There are no resistors. 

The QON pin is also attached as an input pin to the ESP32-S3 so the device can process button presses. On the diagram this is BUTTON_ADC1_GPIO5.

Could the GPIO connection between the microcontroller and the QON pin cause it to immediately exit shipping mode when the power to SYS is dropped using BATFET_DIS ? Are we missing a resistor between the ESP32-S3 and the QON pin? 

 

Any suggestions would be welcome.

  • Hi Patrick, 

    Thank you for reaching out via E2E. It is certainly a possibility that the QON pin being connected to an input of the MCU is causing the device to immediately exit shipping mode. 

    If possible can you share a waveform showing SYS and QON voltage at the time when you set BATFET_DIS? Alternatively you could test leaving QON pin floating to check if you still observe microcontroller restart rather than turn off. 

    Best Regards,

    Garrett 

  • Hi Garrett

    Thank you for your response.

    It is a custom PCB using an esp32-s3. It's not possible to physically disconnect the QON pin as a test without damaging the board which is still needed for other tests. I have tried disconnecting the pin using a call to the esp32-s3 prior to setting BATFET_DIS but it makes no difference. I have also tried writing the pin high but it again this makes no difference. I hooked up a scope to the computer and tried capturing the waveform but it was beyond my technical abilities. 

    Lets assume that when the esp32-s3 is powered down (when we set BATFET_DIS) then for some reason the GPIO5 pin is temporarily grounded which immediately exits shipping mode.

    The BQ25896 is keeping QON at 2.2v. What size resistor between the QON and the ESP32-S3 GPIO pin would prevent a temporary grounding on the ESP32 from exiting the shipping mode? I can add this to the next PCB design.

    Is this logical?

    Regards

    Patrick

  • Hi Garrett

    Thank you for your response.

    It is a custom PCB using an esp32-s3. It's not possible to physically disconnect the QON pin as a test without damaging the board which is still needed for other tests. I have tried disconnecting the pin using a call to the esp32-s3 prior to setting BATFET_DIS but it makes no difference. I have also tried writing the pin high but again this makes no difference. I hooked up a scope to the computer and tried capturing the waveform but it was beyond my technical abilities. 

    Lets assume that when the esp32-s3 is powered down (when we set BATFET_DIS) then for some reason the GPIO5 pin is temporarily grounded which immediately exits shipping mode.

    The BQ25896 is keeping QON at 2.2v. What size resistor between the QON and the ESP32-S3 GPIO pin would prevent a temporary grounding on the ESP32 from exiting the shipping mode? I can add this to the next PCB design.

    Is this logical?

    Regards

    Patrick

  • Hi Patrick, 

    Please see my comments below. 

    With the device in ship mode (when you set BATFET_DIS) QON pin voltage being driven below 0.4V for typical 1 sec will result in BATFET turn on.

    The BQ25896 is keeping QON at 2.2v. What size resistor between the QON and the ESP32-S3 GPIO pin would prevent a temporary grounding on the ESP32 from exiting the shipping mode?

    Yes BQ25896 pulls QON up to approx. 2.2V via 200kohm internal resistance (QON pull up voltage will vary some based on battery voltage).

    Based on this adding a resistor in the range of 100kohm to 200kohm between QON and ESP32-S2 should keep QON voltage above the logic low voltage threshold of 0.4V for the case where ESP32-S2 GPIO pin is grounded at turnoff. 

    Best Regards,

    Garrett 

  • Thanks for your help - will give it a go.