This thread has been locked.

If you have a related question, please click the "Ask a related question" button in the top right corner. The newly created question will be automatically linked to this question.

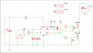
UCC27211A: UCC27211A

Part Number: UCC27211A

Tool/software:

Hi,

I am currently used UCC2721A gate driver for my half bridge LLC with input of 48V, seeing a high glitch of the top and bottom Fets at the same time during Fet turn on and caused a shoot through. Do you have a technical explanation that can cause this issue? Would you please share the Simplis model of half bridge circuit using this driver?

Thanks