This thread has been locked.

If you have a related question, please click the "Ask a related question" button in the top right corner. The newly created question will be automatically linked to this question.

TPS25751: Cannot operate in sleep state.

Part Number: TPS25751

Tool/software:


Hi E2E,

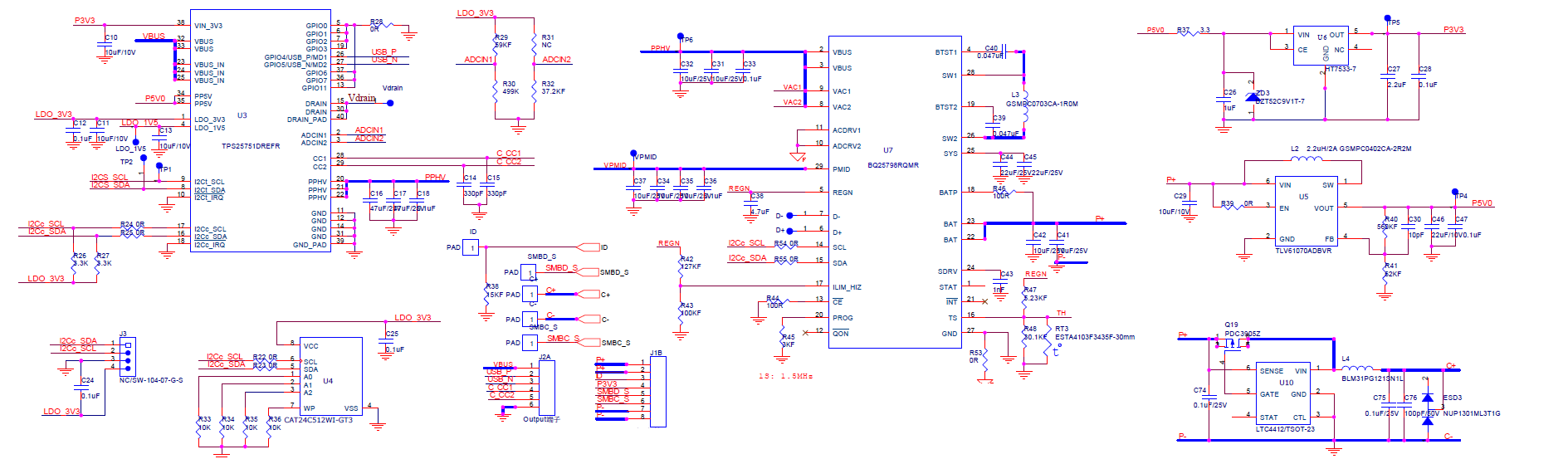
Please see my schematic.

I supply 4.2V to the board through the P+ terminal and no Type-C device is connected to the board.

At this time, the input current is approximately 3mA. When I remove R37, the input current decreases to 300µA.

I suspect that the TPS25751 is not operating in sleep state, which is why it is consuming so much power.

Please help to check the reason why it cannot enter sleep state or the cause of the high power consumption.

  • Hi Tom,

    Could you try downloading the png to E2E? I can't open it or zoom in so it is hard to see. Is the TPS25751 the only thing on the P3V3 bus?

    For sleep mode, please check the "Sleep Control Register" in the Advance Config section of the GUI and make sure sleep mode is enabled.

    Thanks and Regards,

    Chris

  • P3V3 also supplies an EEPROM, but after removing the EEPROM, the current consumption remains high.

    I will check the "Sleep Control Register".

    I've uploaded the schematic as a PNG file. Could you please help me check if there are any issues?

    Thanks a lot!

  • Hey Tom,

    The EEPROM should not take too much power. Removing the EEPROM removes the ability for the PD controller to load a configuration.

    Yeah, please check the sleep control register, if the field is not selected, the device will not enter a low power sleep mode.

    In addition, could you also check the GPIO configurations and make sure all of the unused ones are disabled?

    Make sure GPIO12 is disabled as well. GPIO12 is pin 18, which can double as an IRQ and you currently have it tied to GND.

    Other than that, the schematic looks good.

    Thanks and Regards,

    Chris