Tool/software:
Hi Team,
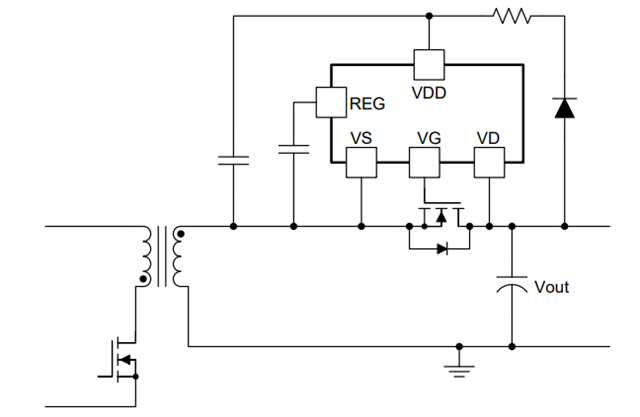
Can this device work in high side right? There are 2 questions here, thanks:
- When start-up, seems the power FET doesn't work, diode can directly conduct?
- How this device get the Vg to achieve a voltage bigger than Vgsth of power FET?

BRs,
Francis