This thread has been locked.

If you have a related question, please click the "Ask a related question" button in the top right corner. The newly created question will be automatically linked to this question.

TPS4800-Q1: Release to Overvoltage protection

Part Number: TPS4800-Q1

Tool/software:

Hi,

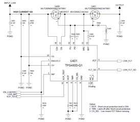
I designed Back to Back Load switch using TPS4800-Q1 for 48V system.

When I test overvoltage case, I works well in case of cutoff response at rising(48V > 65V, Cutoff 58V) as like Figuire 8-10 in datasheet.

But, In case of falling from High voltage(65V) to typical(48V), It try to turn on and off and generate Input voltage swing. (I used Power supply equipment, output has no-load)

I guess it doesn't enough gate power to turn on the FET Completely.

I want to avoid to repeat on&off the device that not ready to working within abnormal voltage range.

How can I modify circuit? Please advise me.

Thank you.