This thread has been locked.

If you have a related question, please click the "Ask a related question" button in the top right corner. The newly created question will be automatically linked to this question.

TPS65276V: Stability of SMPS

Part Number: TPS65276V

Tool/software:

Hello.

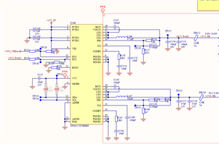
I use SMPS TPS65276VR (QFN package). It is connected according to the recommended circuit, the output voltages are 3.3V and 5V, I do not use the I2C bus. Two 10K pull-up resistors are fitted on I2C.

  • The Rosc resistor is 100k, which should correspond to a frequency of about 400kHz, but I measure 900kHz after switching-on the pin LX, which is 2x higher.
  • Moreover the SMPS does not start to a stable state, but it turns on and off repeatedly.

LX pin:

Vout1 3.3V:

Vout2 5.0V:

  • I measure V7V: 6.8V, but in the datasheet is max. 6.5V. Is it correct?

SCHEMATIC: