This thread has been locked.

If you have a related question, please click the "Ask a related question" button in the top right corner. The newly created question will be automatically linked to this question.

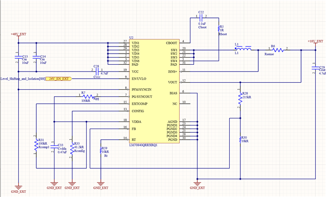
LM70840-Q1: Issues with noisy power line and odd behavior when the IC is touched by finger.

Part Number: LM70840-Q1

Tool/software:

Hello,

I have implemented LM70840QRRXRQ1 into my design to buck 48V to 18V @ 3A. when pulling ~18V/500mA or more, The 18V rail becomes very noisy and uncontrolled and there is an audible whining that I believe is coming from the switching circuit. Pulling under 500mA, the 18V line is OK.

What is really weird is when pulling >500mA I can touch the IC, even just slightly, and the noise on the 18V rail is disappears and the system operates normally.

My first thought is that there might be a grounding issue. Do you have any advice on what may be causing this issue?

Thank you,

Nico