This thread has been locked.

If you have a related question, please click the "Ask a related question" button in the top right corner. The newly created question will be automatically linked to this question.

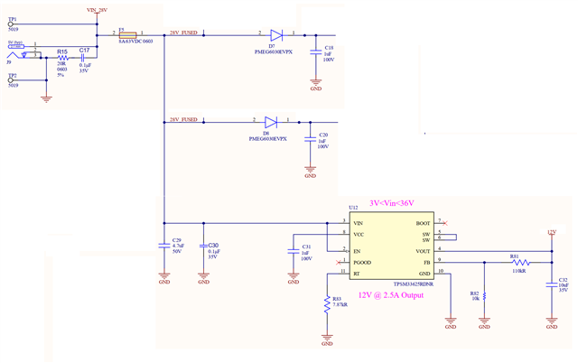
TPSM33625: IC gets damaged when Vin=28V

Part Number: TPSM33625

Tool/software:

Applying 18VDC to the input of the enclosed circuit works.  However, applying 28VDC fries the IC.  This part is rated for Vin=36V (Abs.Max=40V), so I'm not sure what's causing the failure.  There is no load on the 12V output.  There is no overshoot on the 28VDC that is applied to the input.

Please advise ...

Thank you.