This thread has been locked.

If you have a related question, please click the "Ask a related question" button in the top right corner. The newly created question will be automatically linked to this question.

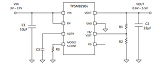
TPSM82903: Forced PWM Mode @ Fsw = 1MHz.

Part Number: TPSM82903

Tool/software:

Dear TI Team,

I want to run this IC in forced PWM mode , with Output Enable function. We want output voltage 1.1v fixed.

For this we have selected switching freq Fsw=1MHz. For doing this we connected 13.7k Resistor by pulled up position as per the table 7-2 mentioned in the datasheet.

I want to confirm that is my setting is correct ? or I want to set 13.7K resistor in PULL Down position .

Please confirm this setting on high priority.